Überblick – Gerichte und Gerichtsbarkeiten (Judikative)
I. Gerichtsbarkeiten
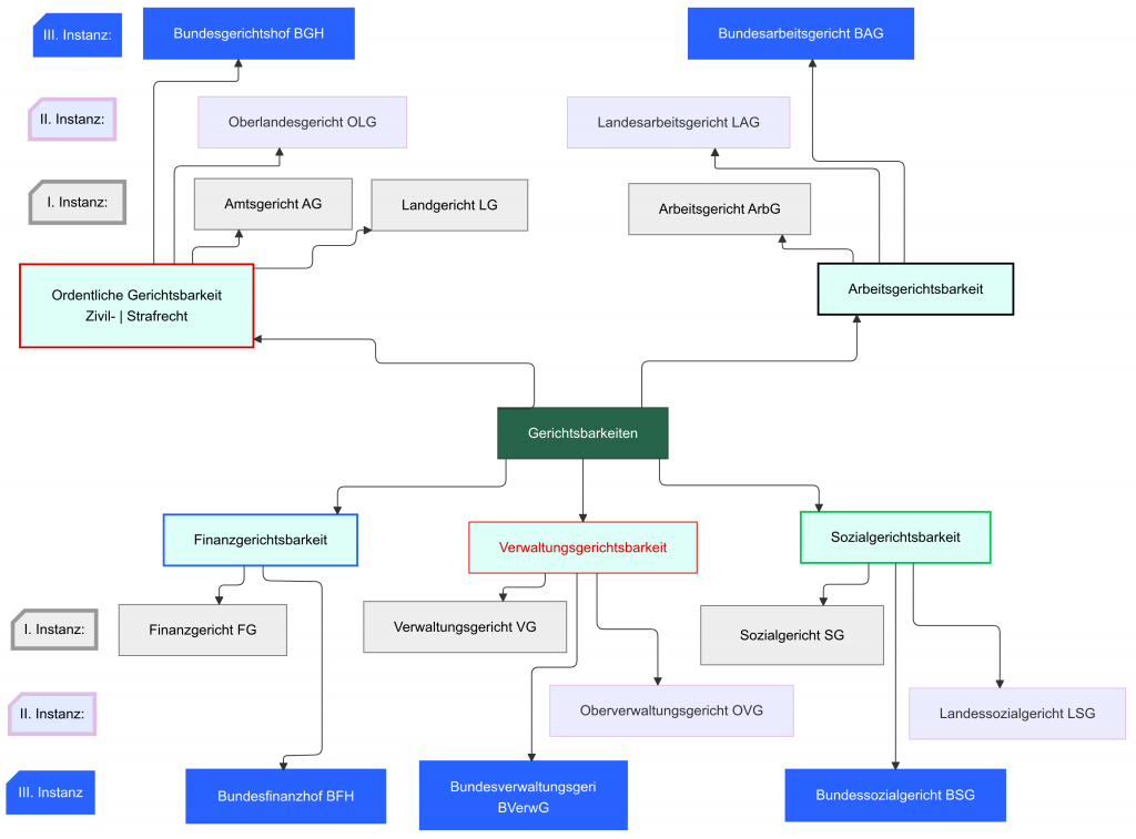
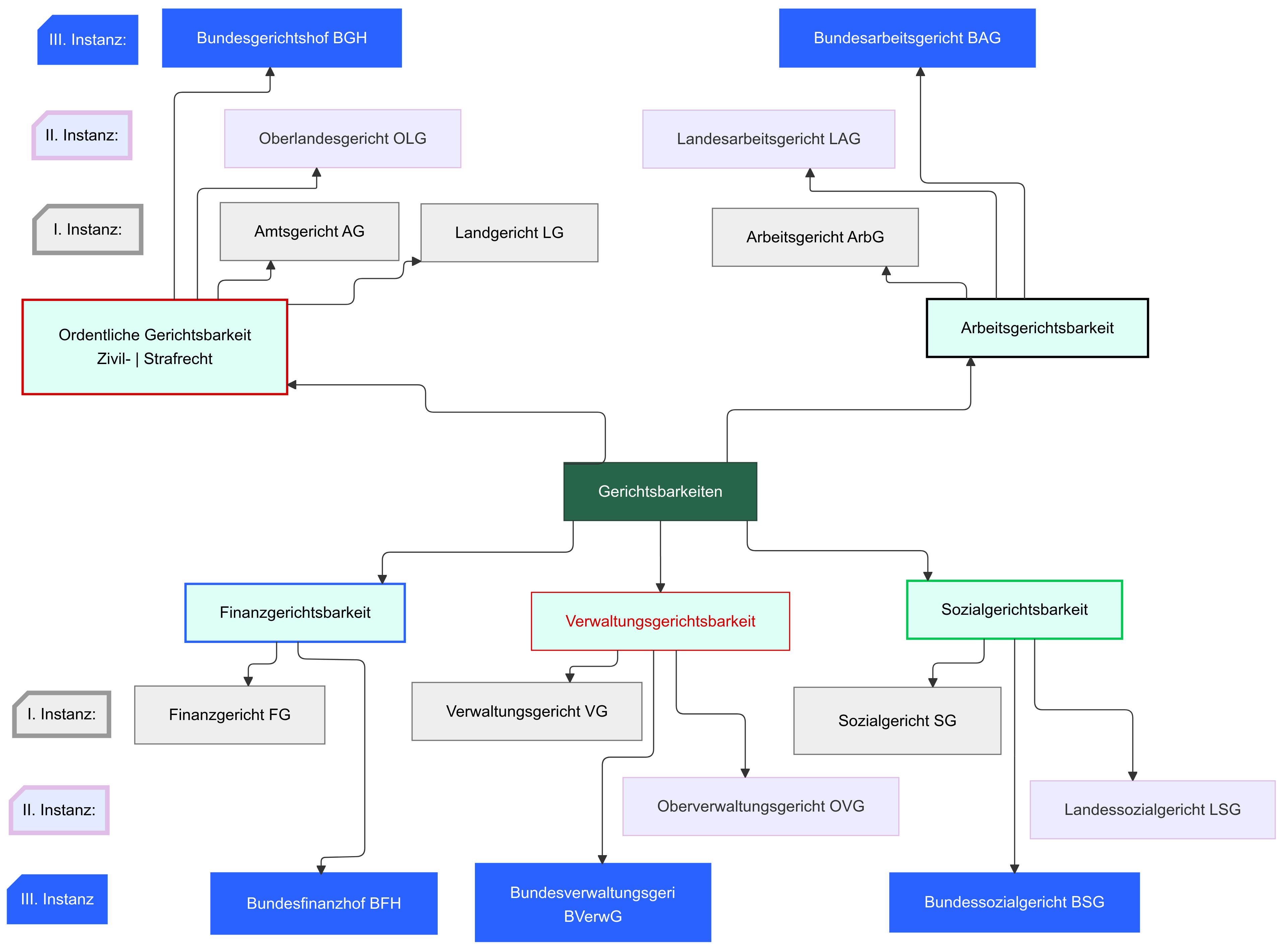
Das deutsche Gerichtssystem ist in fünf unabhängige Gerichtszweige gegliedert:
Jeder Gerichtszweig verfügt über eigene Instanzen und ein oberstes Bundesgericht. Das Bundesverfassungsgericht steht außerhalb dieser Struktur und überwacht die Verfassungsmäßigkeit der Rechtsprechung aller Gerichtszweige
II. Schaubild

III. Ordentliche Gerichtsbarkeit
Sie ist zuständig in Strafsachen und bürgerlichen Rechtsstreitigkeiten. In der ersten Instanz werden die Entscheidungen durch die Amtsgerichte (Zivil- bzw. Strafrichter als Einzelrichter) getroffen. Gegen die Urteile des AG kann lediglich Berufung beim Landgericht (LG) – Zivil- bzw. Strafkammer – eingelegt werden. Danach ist der Instanzenzug beendet.
Hat der Sachverhalt größere Bedeutung ist das LG direkt zuständig. Das ist der Fall, wenn der Streitwert über 5.000 € liegt. In diesen Fällen kann gegen das Urteil Berufung beim Oberlandesgericht (OLG) – Zivil- bzw. Strafsenat – eingelegt werden und u.U. in der 3. Instanz Revision beim Bundesgerichtshof (BGH) – Zivil- bzw. Strafsenate.
Das Verfahren vor den Zivilgerichten richtet sich nach den Vorschriften der Zivilprozessordnung (ZPO). Das Verfahren in Strafsachen nach der Strafprozessordnung (StPO).
Verfahren vor den Zivilgerichten
| Zivilrecht: Streitwert bis 5.000 € | Streitwert über 5.000 € |
|---|---|
| I. Instanz: Amtsgericht (Zivilrichter) | I. Instanz: Landgericht (Zivilkammer) |
| II. Instanz: Landgericht (Zivilkammer) – Berufung | II. Instanz: Oberlandesgericht (Zivilsenat) – Berufung |
| III. Instanz: Bundesgerichtshof (Zivilsenat) – Revision | |
IV. Arbeitsgerichtsbarkeit
Vor dem Arbeitsgericht (ArbG) werden in erster Instanz überwiegend Streitigkeiten zwischen Arbeitnehmern und Arbeitgebern ausgetragen. Gegen Urteile des ArbG kann Berufung beim Landesarbeitsgericht (LAG) eingelegt werden. Evtl. ist anschließend noch eine Revision beim Bundesarbeitsgericht (BAG) zulässig.
Das Verfahren vor den Arbeitsgerichten wird durch das Arbeitsgerichtsgesetz (ArbGG) bestimmt.
V. Verwaltungsgerichtsbarkeit
Das Verwaltungsgericht (VG) ist in erster Instanz zuständig, wenn es um Streitigkeiten zwischen natürlichen oder juristischen Personen des Privatrechts und der Exekutive geht, also um Streitigkeiten auf dem Gebiet des öffentlichen Rechts. Sie können aber nur dann angerufen werden, wenn für den Sachverhalt weder die Finanzgerichte noch Sozialgerichte zuständig sind. Gegen die Urteile des VG kann Berufung eingelegt werden, für die die Oberverwaltungsgerichte (OVG) in zweiter Instanz zuständig sind. Gegen deren Urteile kann u.U. Revision beim Bundesverwaltungsgericht (BVwG) eingelegt werden.
Das Verfahren richtet sich nach der Verwaltungsgerichtsordnung (VwGO).
VI. Sozialgerichtsbarkeit
Für Streitigkeiten in sozialrechtlichen Angelegenheiten sind die Sozialgerichte (SG) in erster Instanz zuständig. Gegen Urteile der SG findet die Berufung vor dem Landessozialgericht (LSG) statt. Gegen Urteile des LSG kann u.U. Revision beim Bundessozialgericht (BSG) eingelegt werden.
Für das Verfahren gilt das Sozialgerichtsgesetz (SGG).
VII. Finanzgerichtsbarkeit
Für Streitigkeiten über Steuern und Zölle sind die Finanzgerichte (FG) zuständig. Die zweite und gleichzeitig höchste Instanz ist der Bundesfinanzhof (BFH). Er kann mit der Revision gegen Urteile der Finanzgerichte angerufen werden.
Für das Verfahren gelten die Vorschriften der Finanzgerichtsordnung (FGO).
